厦门执行港口费用减免
日前,中国船东协会向国务院提交了《中国船东协会关于报送新冠疫情对航运业影响及应对建议的函》,请求免除港建费、减免货物港务费、减免吨税、降低从业人员个税、减免货物港务费、建议降低码头靠泊费堆存费用、拖轮费等港口使费,降低引航费、建议降低理货费,建议取消港口设施保安费(港口保安设施仅一次投资,却只要来货就按吨收保安费),建议取缔“清污协议费”非法收费,规范布设围油栏费,等等。
然后,厦门第一个响应国家号召打通航运“大动脉”,畅通“物流循环”,服务大局,众志成城,共克时坚!2020年2月22日印发《厦门市人民政府办公厅关于印发应对新型冠状病毒肺炎疫情支持港航企业发展实施方案的通知》,施行免港务费、保安费、减半引航费、减免包干费停车费等政策。
中国船东协会呼吁国家政府相关部门、个地方政府,借鉴厦门市积极支持航运业抗议疫情的政策方案。
厦门口岸关于应对新型冠状病毒肺炎疫情方案执行期限为2020年2月1日至2020年6月30日
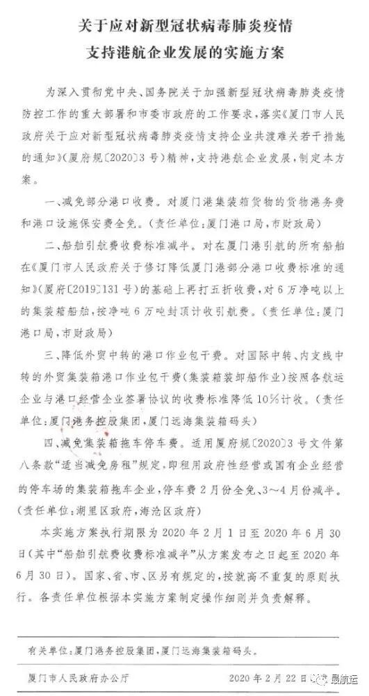
一、减免部分港口收费。对厦门港集装箱货物的货物港务费和港口设施保安费全免。(责任单位:厦门港口局,市财政局)二、船舶引航费收费标准减半。对在厦门港引航的所有船舶在《厦门市人民政府关于修订降低厦门港部分港口收费标准的通知》(厦府〔2019〕131号)的基础上再打五折收费,对6万净吨以上的集装箱船舶,按净吨6万吨封顶计收引航费。(责任单位:厦门港口局,市财政局)三、降低外贸中转的港口作业包干费。对国际中转、内支线中转的外贸集装箱港口作业包干费(集装箱装卸船作业)按照各航运企业与港口经营企业签署协议的收费标准降低10%计收。(责任单位:厦门港务控股集团,厦门远海集装箱码头)四、减免集装箱拖车停车费。适用厦府规〔2020〕3号文件第八条款“适当减免房租”规定,即租用政府性经营或国有企业经营的停车场的集装箱拖车企业,停车费2月份全免、3~4月份减半。(责任单位:湖里区政府,海沧区政府)
国家、省、市、区另有规定的,按就高不重复的原则执行。各责任单位根据本实施方案制定操作细则并负责解释。
